Revamping the web experience to reflect company’s focus on AI
I led an end-to-end redesign of Pawa IT’s marketing site to reposition the brand around cloud and AI, delivering a visual overhaul, a streamlined information architecture, a dynamic hero, a modular content system, and a refreshed brand identity. The relaunch drove a 28% uplift in weekly visits, and generated four major AI events.

Timeline
2 months
Role
Lead Designer
Team
Hempstone Maroria (Project Lead)
Gerald Kamau (Lead Engineer)
Overview
Redesign Bigstore's web app to streamline the shopping experience, fixing any issues and generating more sales.
Challenge
The old site didn't reflect Pawa IT's shift toward AI and expanded cloud offerings. Content was scattered, visuals outdated, and navigation failed to guide execs to key solutions. My challenge was to redesign the site's structure and identity to position Pawa IT as a forward-looking cloud and AI partner while driving engagement through demos and events.
Impact
• +28% weekly visits within 2 months • 4 AI-focused events generated, plus more demo requests and AI project initiations • Positive stakeholder and enterprise feedback on clarity and professionalism • Improved product discoverability through redesigned mega menu and bento grids
Responsibility
I was brought into the team to lead the project end-to-end. I oversaw discovery, stakeholder analysis, competitive review, information architecture, brand system refresh, wireframing, high-fidelity design, prototyping, dev handoff and QA support.
Discovery and alignment
I started by aligning product and business goals with the stakeholders, defining target personas and priority AI offerings. I paired a quick audit of site analytics with a stakeholder interview to identify high-value pages, traffic drop-off points, and immediate business KPIs. This phase set the north star metrics and boundaries for the redesign.

Aligned business goals and KPIs with the Head of Marketing
Competitive & Heuristic Analysis
I reviewed 6–8 market leaders in cloud and AI and mapped common UX patterns: hero value propositions for execs, product demo flows, event funnels, and mega-menu architectures. I then ran a short heuristic review on our site to catalogue usability gaps (discoverability, CTA hierarchy, trust signals). Insights from this informed copy, IA, and the hero strategy.

Heuristic findings
Information architecture and Content Strategy
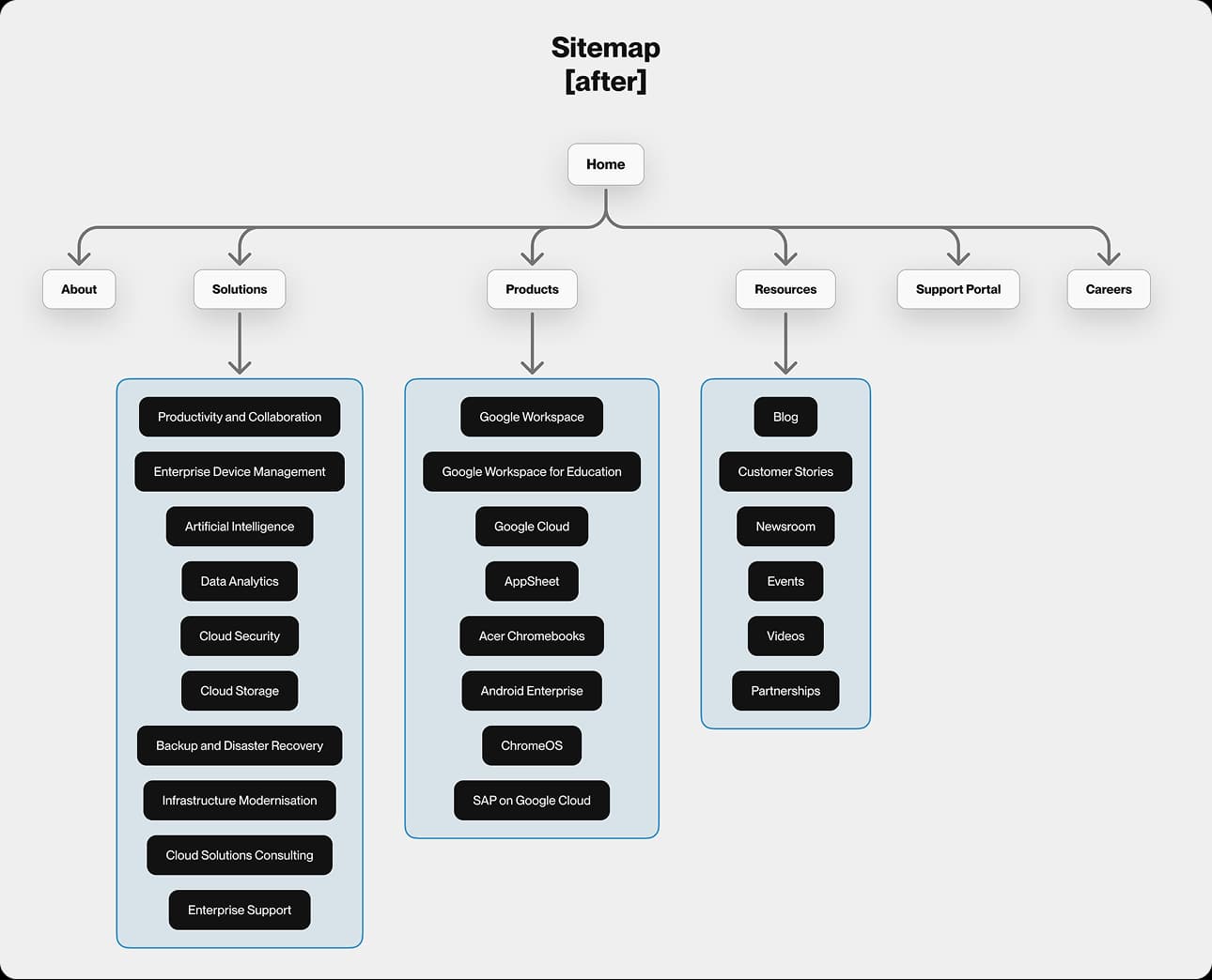
After noting the current IA and figuring out where to place the additional solution offerings, I reorganized the site into three primary pillars — Products, Solutions, Resources — to reduce cognitive load for visitors and surface demos quickly. I designed a mega menu that exposes product pages, demo CTAs, and event funnels at a glance. I also developed the bento-grid approach for modular content blocks that marketing can reuse for campaigns.

Sitemap before the redesign

Proposed sitemap for redesign.
Products, Solutions and the newer Resources are now structured into their respective groups, making them easy to find and reference

I restructured the top level pages into a neat mega menu component, grouping all similar pages together

Early prototype of the mega menu component showing the interaction and motion
Visual Design & Prototyping
I translated strategy into polished UI and interactive prototypes: a dynamic hero with a node animation (particles.js, translated to a React component) to capture attention, prioritized bento grids for modular storytelling, a hand-crated technical illustration system built entirely in Figma. I built interactive Framer prototypes for the main user journeys, then prepared a dev-ready handoff (component specs, design tokens, accessibility notes) and a phased implementation plan. Accessibility and responsive behavior (contrast, keyboard navigation for the mega menu, mobile-first IA) were embedded throughout the process.
I designed and built comprehensive iconography and illustration systems from scratch that would tie in well to the look and feel we were going for.
Final UI Screenshots
🚸 Light Usability Validation
Before launch I conducted quick internal usability sessions and stakeholder walkthroughs, focusing on the mega menu, event flow, and hero message clarity. Iterations were small but impactful — simplifying menu labels, tightening CTA copy, and reducing friction in the event forms. Post-launch I monitored analytics to validate assumptions and prioritized follow-up A/B tests.
😎 What I'm Most Proud Of
• Delivering a strategic site redesign solo, from brand refresh to implementation-ready specs • Crafting a navigation system that balances breadth with immediacy • Designing reusable modular assets for marketing and sales campaigns



















